国家自然科学基金委员会是管理国家自然科学基金的单位,作为国家资助基础研究的主渠道之一,自1986年成立以来始终坚持“依靠专家、发扬民主、择优支持、公正合理”的评审原则,把握国家基础研究的战略定位,以增强源头创新能力、夯实科技强国建设的根基作为根本任务,在资助基础研究和科学前沿探索、培育科技创新人才和团队等方面发挥了重要作用。根据工作需要,现公开招聘工作人员20名。
一、招聘岗位
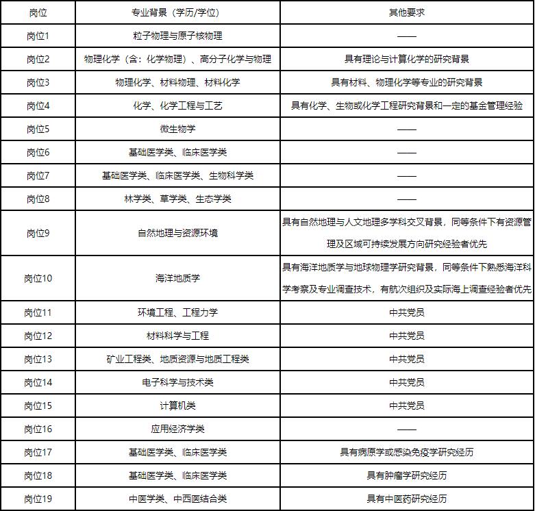
岗位1: 数学物理科学部物理科学二处核物理项目主任1名;
岗位2: 化学科学部化学科学二处化学理论与机制项目主任1名;
岗位3:化学科学部化学科学三处能源化学项目主任1名;
岗位4: 化学科学部化学科学五处工业化学项目主任1名;
岗位5: 生命科学部生物学一处微生物学项目主任1名;
岗位6: 生命科学部生物医学科学处生理学项目主任1名;
岗位7: 生命科学部交叉融合科学处生物材料、成像与组织工程学项目主任1名;
岗位8: 生命科学部环境与生态科学处林学与草地科学项目主任1名;
岗位9: 地球科学部地球科学一处综合自然地理学项目主任1名;
岗位10: 地球科学部地球科学四处海洋地质学与地球物理学项目主任1名;
岗位11: 工程与材料科学部综合与战略规划处一般工作人员2名;
岗位12: 工程与材料科学部材料科学一处无机非金属材料项目主任1名;
岗位13: 工程与材料科学部工程科学一处矿业工程项目主任1名;
岗位14: 信息科学部信息科学一处生物电子与生物信息处理项目主任1名;
岗位15: 信息科学部信息科学二处数据科学与大数据计算项目主任1名;
岗位16: 管理科学部管理科学三处经济科学项目主任1名;
岗位17: 医学科学部医学科学六处感染科学项目主任1名;
岗位18: 医学科学部医学科学七处肿瘤科学项目主任1名;
岗位19: 医学科学部医学科学十处中西医结合项目主任1名;
二、岗位职责
(一)综合与战略规划处一般工作人员岗位职责
1.协助处领导编制本科学部项目与行政经费的年度预算;
2.协助处领导承担部分科学基金项目的综合管理和资助项目成果的集成;
3.负责科学部信息网络、会议组织及科学部日常运行保障工作;
4.承办领导交办的其他任务。
(二)科学处项目主任岗位职责
1.承担所负责领域自然科学基金项目的初步审查、组织评审、监督实施、成果管理等工作;
2.组织拟订所负责领域的优先资助领域、学科发展战略和年度基金项目指南等;
3.承担有关科学基金项目的来访、来函、咨询及接待工作;
4.承办领导交办的其他工作。
三、应聘条件
(一)基本条件
1.遵守宪法和法律,作风正派,办事公正,具有良好的品行,热爱科学基金事业,能热心为科学家服务;
2.科学部综合与战略规划处一般工作人员岗位应具有博士学历学位,年龄一般不超过35周岁,具有高级专业技术职务者可放宽至40周岁;科学处项目主任岗位应具有相关专业博士学历学位和副高以上专业技术职务,年龄一般不超过40周岁;
3.具有本领域扎实的专业基础知识与工作背景,具有主持国家级科研项目经历,并在本领域重要学术期刊以第一作者/通讯作者发表科研论文。项目主任岗位应熟悉本领域的国际前沿与发展趋势,有较强的学术敏感性和学术判断力;
4.具有良好的团队协作精神,有较强的组织协调能力和语言文字表达能力;
5.具有中华人民共和国国籍,身体健康。
(二)岗位特殊要求

四、招聘流程
(一)网上报名
应聘人员请在“国家自然科学基金委员会网上招聘系统”(网址)上进行注册,在线填写《国家自然科学基金委员会工作人员应聘申请表》,下载打印并签字后扫描成PDF文件作为附件1上传至招聘系统,同时还需将本-硕-博的学历学位证书、专业技术职务任职资格及聘任证书或文件、身份证、户口本(集体户口需提供户口卡及集体户口首页)等文件扫描成一个PDF文件作为附件2上传至招聘系统。每人限报考1个岗位。
(二)笔试
报名截止后,结合岗位条件对应聘人员进行资格审查,通过资格审查的人员方可进入笔试。笔试人选名单将在国家自然科学基金委员会网站上进行公布,并以电话或电子邮件方式通知本人。
笔试开考比例为1:5,若应聘人数达不到相应比例,招聘工作组视情况研究确定是否继续组织该岗位的招聘。笔试为综合能力测试和专业能力测试,笔试总成绩100分,两者各占50%。
参加笔试时,应试人携带本人居民身份证、户口本、《国家自然科学基金委员会工作人员应聘申请表》、本-硕-博的学历学位证书、专业技术职务资格证书及聘任文等相关材料原件,并提交复印件。
笔试成绩低于60分者,不列为面试人选。
(三)面试
笔试结束后,根据应聘人员的笔试成绩由高到低,按照1:3比例确定面试答辩人选。面试答辩人选名单将在国家自然科学基金委员会网站上进行公布,并以电话或电子邮件方式通知本人。面试前,全部面试人员需参加有关心理素质测评。
面试成绩低于60分者,不列为考察人选。
(四)考察和体检
根据笔试、面试成绩按照3:7比例计算最终成绩。根据最终成绩由高到低顺序,按照等额比例确定考察和体检人选。岗位考察人选名单将在国家自然科学基金委员会网站上公布。人事局会同用人部门赴考察人选所在单位进行考察。重点了解考察对象的政治表现和政治倾向,对政治上不合格的,“一票否决”。
通知考察对象体检,体检费用由我委承担。对在体检过程中弄虚作假或者隐瞒真实情况致使体检结果失真的,一经查实,取消聘用资格。
因应聘人自愿放弃、考察或体检不合格等原因产生的岗位候选人空缺,经招聘工作组研究,可根据综合成绩进行递补,也可不再递补。
(五)公示和聘用
拟聘用人员将在国家自然科学基金委员会网站、中央和国家机关所属事业单位公开招聘服务平台公示7个工作日。公示期满后无异议的办理聘用手续。
五、重要说明
(一)受聘人员一经聘用即为我委机关事业编制内正式工作人员,行政人事关系、人事档案等需转入我委,享受事业单位有关工资、住房等福利待遇。
(二)以上岗位不招收应届毕业生。凡与国家自然科学基金委员会机关和直属单位工作人员及离退休人员有夫妻关系、直系血亲关系、三代以内旁系血亲或近姻亲关系的,不得应聘。
(三)应聘人员对应聘过程所有环节提供的材料真实性负责,若弄虚作假,一经查实,取消应聘资格。
(四)本次招聘岗位受聘人员均聘任在专业技术岗位,聘任专业技术岗位等级按照国家自然科学基金委员会专业技术岗位聘任有关规定程序确定,原则上不超过专业技术五级。
诚挚欢迎有志于从事国家自然科学基金管理工作的科研或科研管理人员踊跃报名,欢迎高校、科研院所积极推荐优秀人才,为新时代科学基金改革和发展提供智力支持。
报名截止日期为2021年7月9日16:30。
咨询电话:010-62326984、62326934(工作日8:00-12:00,13:30-17:30)
系统技术支持:010-62325182、62325252