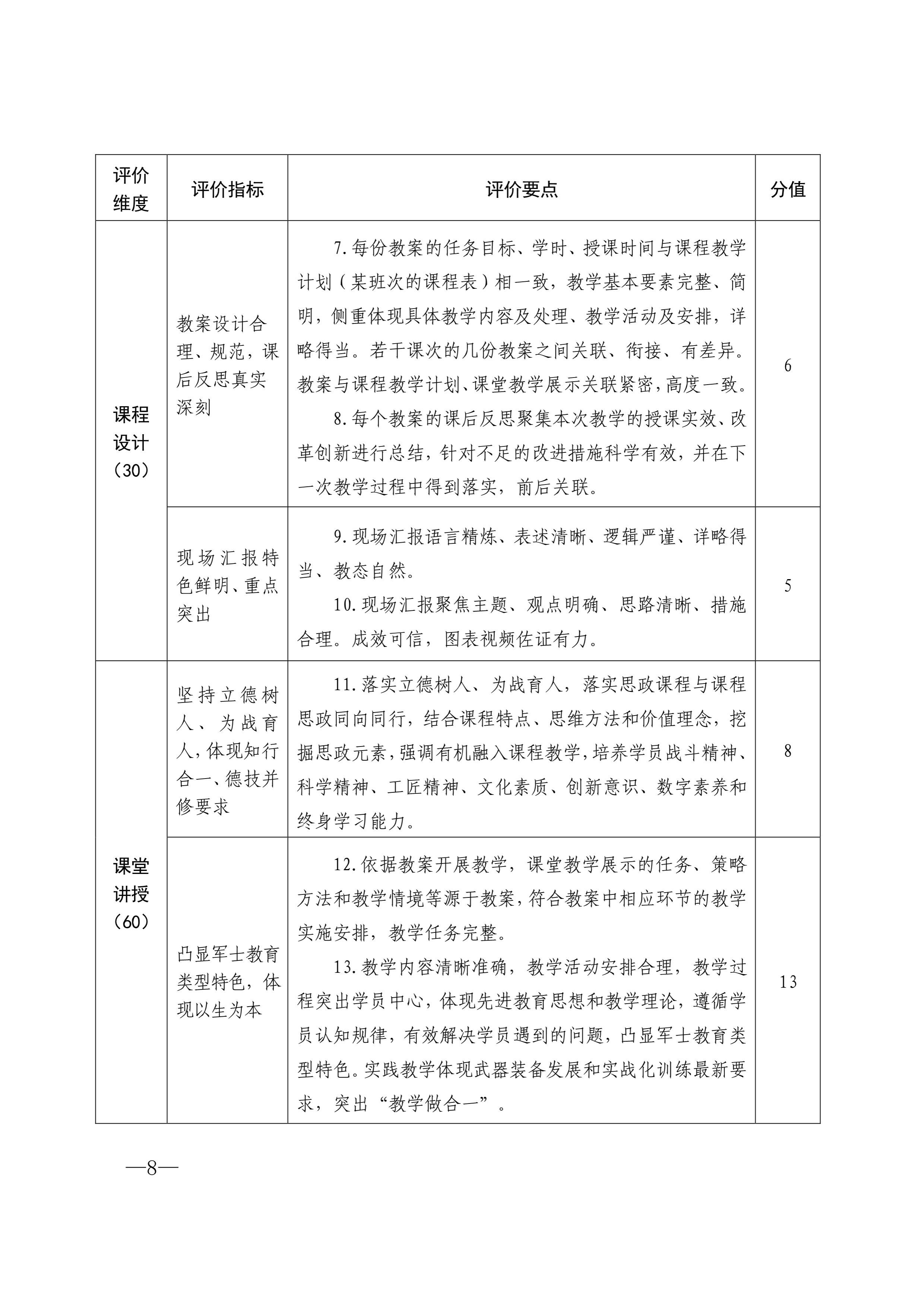
通知公告

当前位置: 首页 > 通知公告 > 正文

举办第五届“育才杯”军地军士教育院校教学能力竞赛的通知

作者:   来源:      发布日期:2025-05-20   浏览:

 

附件下载:1.附件1.doc

附件下载:2.附件3.doc

附件下载:盖章页.pdf