关于陕西省教育厅2021年度科研计划项目立项结果的通知
作者:
来源:
发布日期:2021-06-22
浏览:次
各有关单位:
根据《陕西省教育厅科研计划项目管理办法》,经学校遴选推荐,省教育厅组织审核、专家评审、厅务会审定和公示,最终确立了陕西省教育厅2021年度科研计划。现将有关事项说明如下:
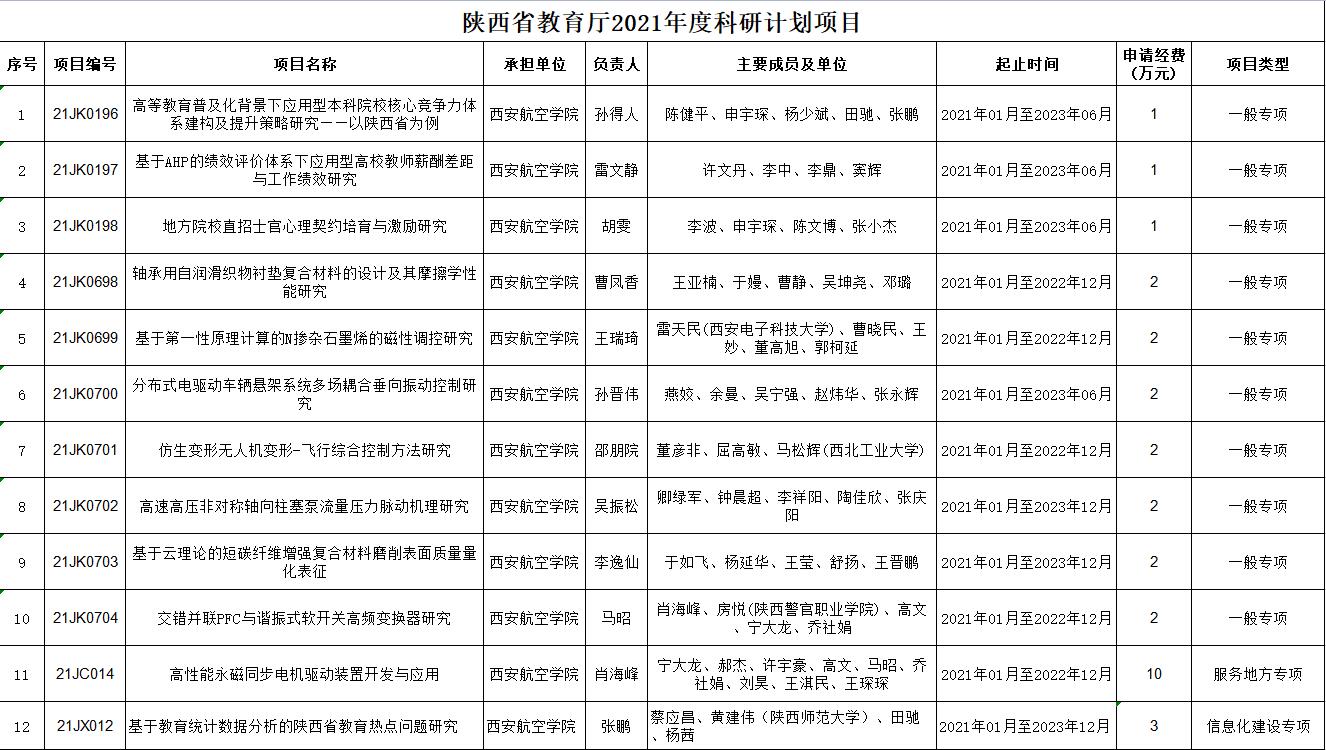
一、本计划包括五类项目:一般专项科研计划项目、重点科研计划项目、服务地方专项科研计划项目、青年创新团队建设科研计划项目、信息化建设专项科研计划项目,今年会共立项12项,具体项目信息如下:

二、本计划已纳入到2021年度“省属高校四个一流专项资金”、“部委高校建设发展专项资金”和“民办高等教育专项资金”分配体系中。
三、本计划项目严格按照《陕西省教育厅科研计划项目管理办法》进行管理。请项目负责人尽快启动研究工作,确保项目按计划顺利实施和完成。
四、本计划项目实行项目负责人负责制,一般专项科研计划项目由学校自行签订项目责任书(见附件),于7月10日前交至科技处(0921室)。重点科研计划项目、服务地方专项科研计划项目、青年创新团队建设科研计划项目和信息化建设专项科研计划项目,须与省教育厅签订项目合同书。项目合同书按统一格式填写,A4纸印刷,一式4份,作为项目组织实施和验收的依据。
五、本计划的项目名称、承担人个人基本信息、项目研究内容、技术指标和预期目标等内容已通过陕西省教育科研综合管理系统上传至省教育厅备案,所有信息将作为项目结题、验收的依据,原则上不可更改。若发现申报信息中有弄虚作假等学术不端行为的,即撤销立项。