关于今年会2018年教育厅专项科研计划项目立项事宜的通知
作者:
来源:
发布日期:2018-10-17
浏览:次
各有关单位:
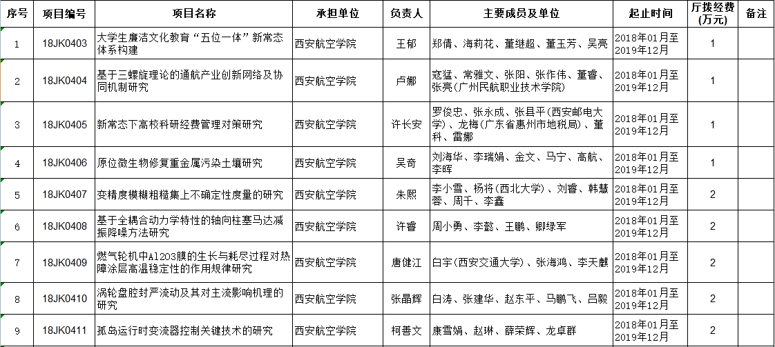
教育厅2018年度项目批准通知已下达,现需项目负责人完成立项后续事宜:
1、请项目负责人参照《陕西省教育厅科研计划项目管理办法》(附件1)的要求,认真填写《陕西省教育厅专项科研计划项目责任书》(附件2),并合理编制经费预算。
2、请项目负责人于10月25日前将项目合同书(责任书)一式4份(A4双面打印)报送至科技处科研科。
3、请项目负责人结合项目的结题要求(附件3),按计划开展研究工作,完成相关研究内容,按时结题。
