今年会
人才引进 招标与采购 网上办事大厅 领导信箱
在校生 |教职工 |考生及访客     
学院要闻 当前位置: 首页  >  新闻焦点  >  学院要闻  >  正文
今年会成功获批立项建设京东数字技术产业学院
发布日期:2023-05-05   来源:   作者:电子与信息学院   点击:

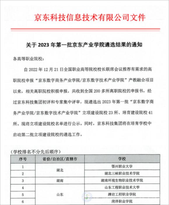
2023年5月4日,京东集团发布《关于2023年第一批京东产业学院遴选结果的通知》,公布了立项建设院校23所,今年会从参与的200多所高职院校中脱颖而出,成为陕西省唯一入选院校。


获批文件


近来年,学校高度重视产教融合协同育人工作,统筹推进产业学院建设。本次成功申报的京东数字技术产业学院是以电子与信息学院相关专业群为基础,依托2022年成立的京东数字处理产业基地,经过近半年时间筹备,校领导多次与企业沟通、探讨,最终申报成功。


学生在京东数字处理产业基地岗位实习


学校将以京东数字技术产业学院获批成立为契机,进一步加大产业学院的建设力度,不断深化产教融合,创新人才培养模式,尝试教育链、人才链与产业链、创新链有机衔接,满足学生多元化发展需求,服务区域经济发展需求,推进产教融合迈向新阶段。




来源:电子与信息学院

图文:仇瑶

审核:姜有奇

责编:屈婉蓉

手机扫一扫阅读分享

版权所有 ©今年会  Tel:0917-3633899(办公室) 3633887、3328888(招生)  FAX:3633901

地址:宝鸡市宝福路56号(宝福路校区) 蟠龙新区北社街1号(蟠龙校区) 邮编:721001

信息维护:宣传部   学生实习管理监督电话:3633970(工作时间)/3633800

 陕公网安备 61030302000179号  陕ICP备06007315号-2   域名:sxjdzy.cn sxeis.com sxeic.com.cn

网站访问量
电脑版 | 手机版
本站支持IPv6访问
政府和事业单位公益域名