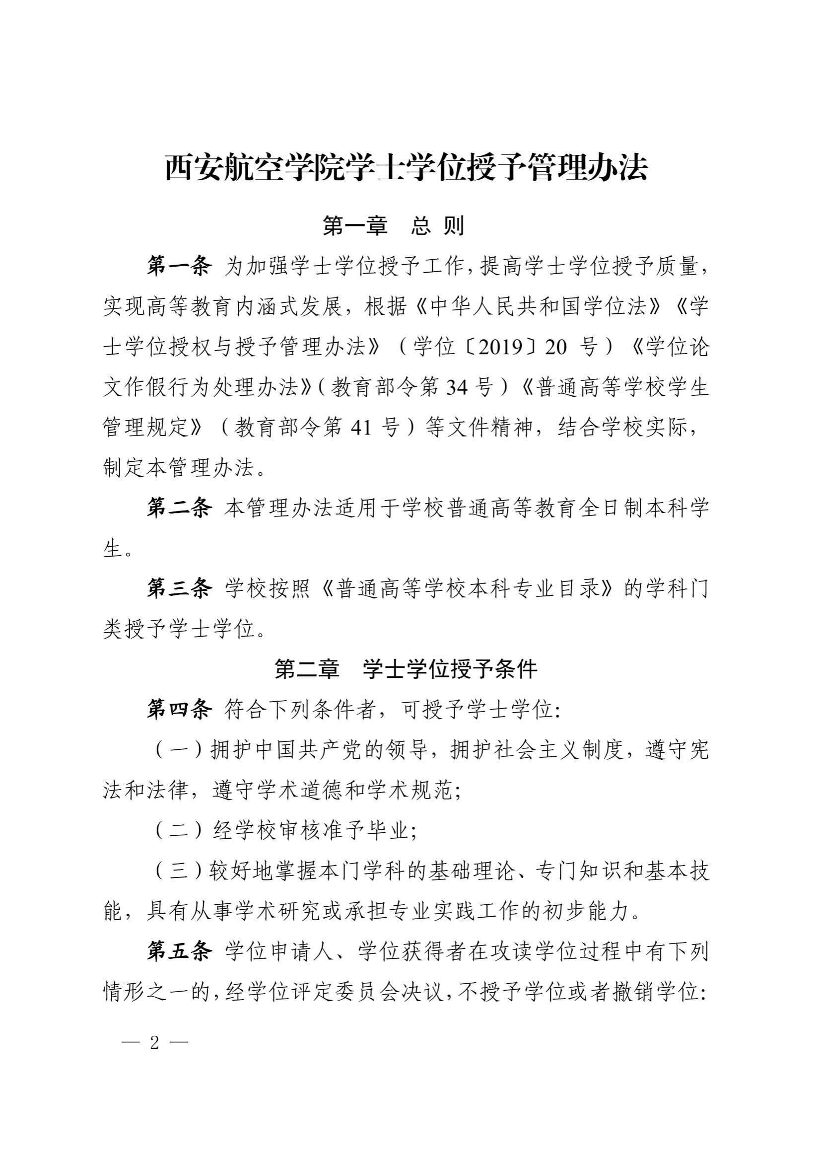
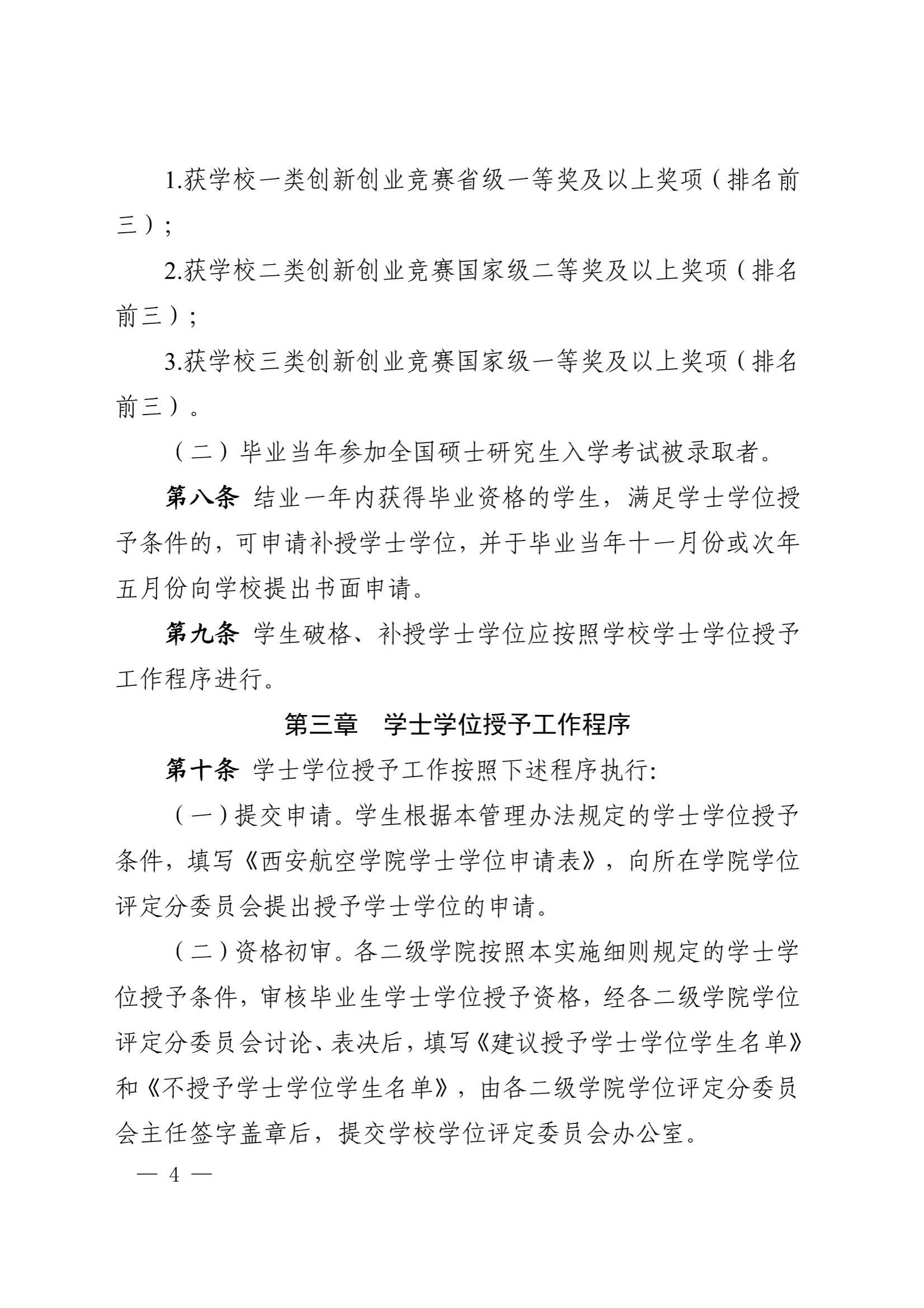
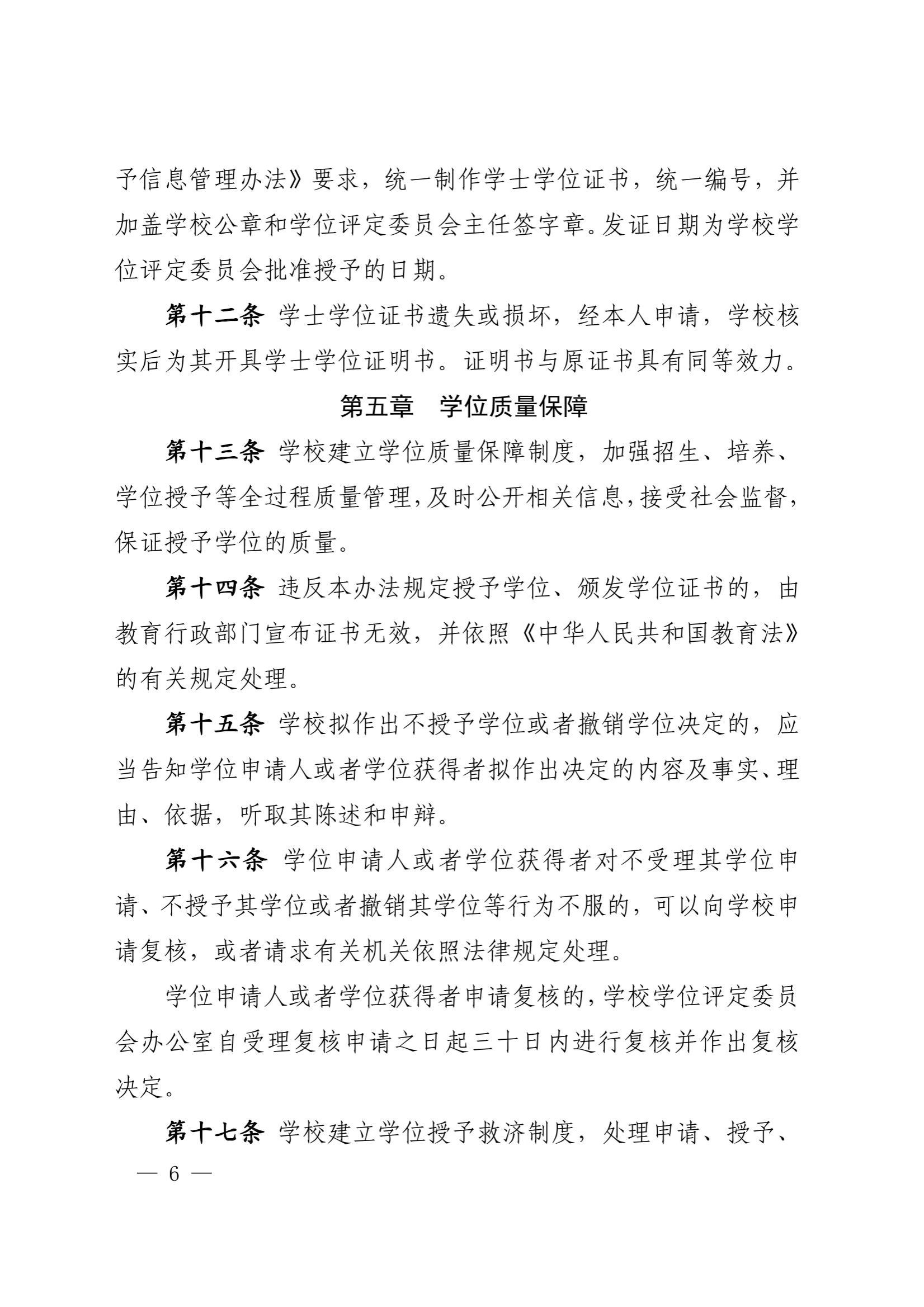
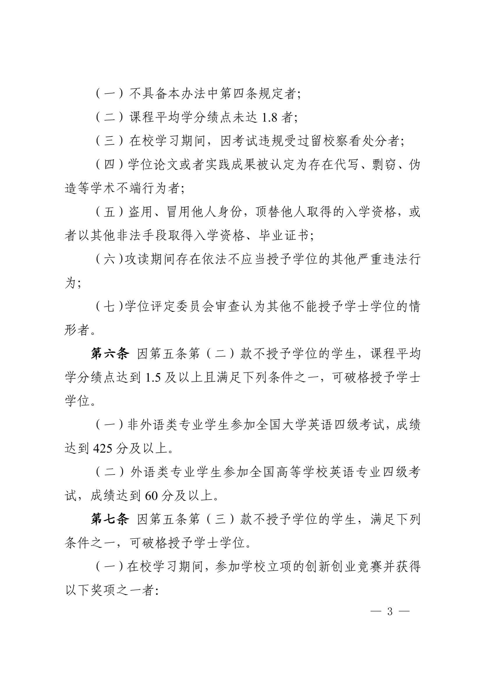
jinnianhui今年会
首页
学院概况
学院简介
学院领导
机构设置
师资队伍
师资概况
师资队伍
教育教学
专业设置
培养方案
实践中心
教学研究
科学研究
科研平台
科研团队
科研成果
科研管理
党建工作
党总支概况
党建动态
党员风采
学生工作
教工之家
工会组织
工会动态
工会荣誉
校友之家
校友风采
毕业生合影
规章制度
下载中心
教学管理
学生管理
其他下载
通知公告
当前位置:
首页
>
通知公告
> 正文
关于印发《jinnianhui今年会学士学位授予管理办法》的通知
作者:
来源:
发布日期:2024-10-18
浏览:次
上一篇:
关于开展2024-2025学年第一学期期中教学检查的通知
下一篇:
关于印发《jinnianhui今年会学位授予信息管理规定(修订)》的通知
友情链接: