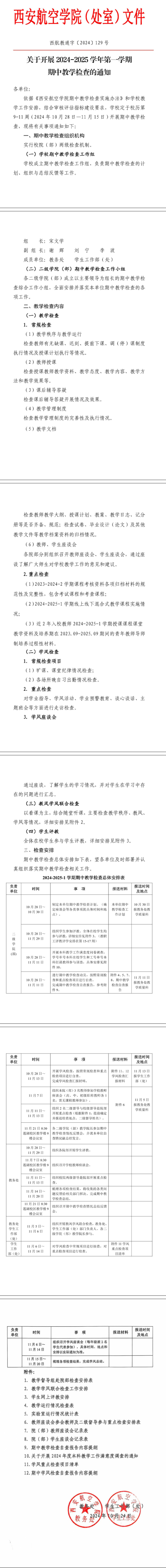
附件下载:附件11学风重点检查项目清单.xls
附件下载:附件10关于开展2024年度本科教学工作满意度调查的通知.docx
附件下载:附件12期中学风检查自查报告内容提纲.doc
附件下载:附件9期中教学检查自查报告内容提纲.doc
附件下载:附件8院(部)学生座谈会记录表.doc
附件下载:附件7院(部)教师座谈会记录表.doc
附件下载:附件6教师座谈会参会教师及二级督导参与重点检查安排表.xls
附件下载:附件5实验室运行情况统计表.doc
附件下载:附件4教学运行情况检查表.doc
附件下载:附件3学生网上评教安排.docx
附件下载:附件2教风学风联合检查工作安排.docx
附件下载:附件1教学督导组赴院部检查安排表.xlsx
上一篇:关于开展2023年度校级本科教材、讲义建设项目中期检查的通知
下一篇:关于印发《jinnianhui今年会学士学位授予管理办法》的通知